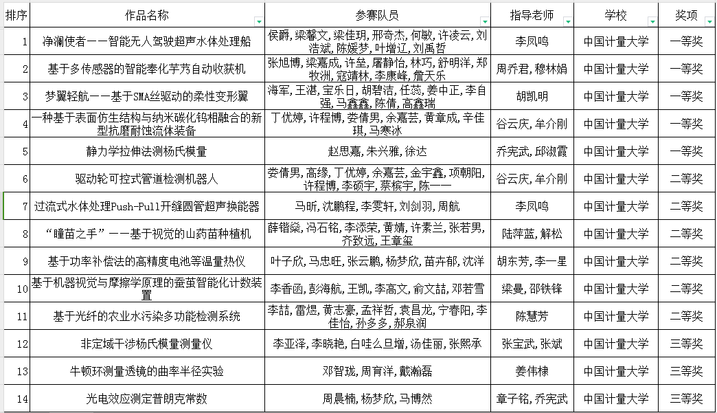
2024年9月7日至8日,第十五届浙江省大学生物理实验与科技创新竞赛(主赛道)在浙江师范大学举行,共有574个项目入围本次复赛,其中281个项目进入作品展示与答辩环节。我校选手发挥出色,获一等奖5项,二等奖6项,三等奖3项。一等奖获奖数量排名全省参赛高校第三名,我校荣获优秀组织奖。

我校获奖信息
本次竞赛由浙江省大学生科技创新竞赛委员会主办,浙江省高等学校大学物理课程教学指导委员会、浙江省物理学会承办,该项赛事也是全国物理实验竞赛(创新)赛的选拔赛,旨在激发大学生学习大学物理的积极性和培养创新思维与创新能力、提高运用物理知识解决实际问题的能力。
我校今年共有60余组作品,300余人参加校赛,经过多轮选拔、暑假集训,有20组作品入围复赛。我们将及时总结大赛经验,接续努力,力争在全国物理实验竞赛中取得好成绩。

浙江省大学生物理实验与科技创新竞赛合影